
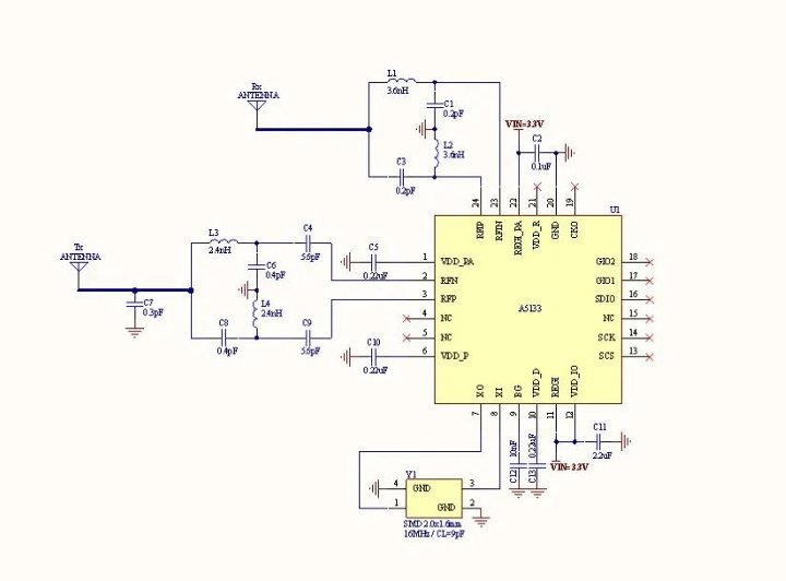
笙科電子(AMICCOM) 5.8GHz A5133射頻晶片是一款專門設計用於在5.8GHz頻率範圍內(5725MHz - 5850MHz)進行射頻信號處理的積體電路。這些積體電路通常包括各種功能模組,如射頻前端、混合器、功率放大器、局部振盪器等,以支援無線通訊系統的各種應用。

笙科電子的5.8GHz A5133射頻收發器有以下的技術特點:
1. 高集成度: A5133 5.8GHz RFIC具有高度集成的特性,將多個功能模組集成在一個晶片上,包括射頻前端、混合器、功率放大器、局部振盪器等,從而節省了空間並提高了系統效率。
2. 低雜訊: 5.8GHz RFIC具有優異的雜訊性能,能夠提供清晰、穩定的信號輸出,適用於對信噪比要求較高的應用場景。
3. 寬頻帶: 5.8GHz RFIC支持寬頻帶操作,能夠實現更高的資料傳輸速率和更快的信號處理速度,適用於大容量資料傳輸和高速通信需求。
4. 低功耗: 笙科電子優秀的低功耗設計使得5.8GHz RFIC適用於許多依賴電池供電的應用,並可實現長時間的無線通訊。
5. 高性能: 5.8GHz RFIC在高頻率下工作,具有出色的信號處理能力和傳輸特性,能夠實現高速、穩定的無線通訊。
6. 靈活性: 由於其可程式設計性和靈活的設計,5.8GHz RFIC可適應各種不同的通信標準和應用場景,並可通過軟體升級進行功能擴展。
7. 高可靠性: 5.8GHz RFIC採用先進的射頻技術和工藝,具有良好的抗干擾性和抗衰減能力,能夠在各種惡劣環境下可靠運行。
8. 高頻率操作: 5.8GHz RFIC操作于高頻率範圍,這使得它們特別適用于需要大量資料傳輸或高速通信的應用,例如智慧交通、工業無線控制、高清視頻傳輸等。


A5133射頻晶片是一個性能優異、功能豐富的產品,為無線通訊應用提供了全面的解決方案。它不僅具有高度集成、低功耗的特點,還擁有出色的信號處理能力和抗干擾性能,適用於各種無線通訊應用場景。A5133提供了簡單易用的開發工具和豐富的技術支持,幫助您快速將想法轉化為現實,加速產品上市週期。我們歡迎您添加微信與我們取得開發資料,進一步瞭解A5133射頻晶片的性能特點、應用案例、開發工具和技術支援等內容。我們的專業團隊將竭誠為您提供支援,助您快速、高效地開發出優秀的產品。